Indian B2B Marketplace Platform : Building the “Tradesphere of India”: A Blueprint for an LLM-Powered B2B Marketplace
How we design, develop, and scale a multilingual wholesale platform in 12 months
India’s 64 million MSMEs desperately need faster product discovery, trustworthy payments, and affordable credit. By pairing large-language-model (LLM) search with a lean, event-driven micro-services stack, we can ship an MVP in six months and hit nationwide scale inside a year.

1. Why Now? The Market Gap We are Solving.
- Phone-call commerce is broken. Indian buyers still rely on WhatsApp groups and local brokers, burning hours just to find stock.
- Language is a moat. Alibaba listings rarely appear in Hindi or Tamil or any other language; regional suppliers are invisible.
- Credit & logistics pain. Cash-on-delivery and paper invoices slow growth; ONDC, Razorpay, and KredX expose programmable rails we can ride.
Bottom line: A cloud-native marketplace that speaks Bharat’s languages and embeds payments/logistics can unlock billions in trapped working capital.
2. Vision & North-Star Metrics
KPI | Year-1 Target |
GMV / Active Buyer | ₹ 4 lakh |
Quote-to-Order Conversion | 25 % |
Search nDCG @ 10 | ≥ 0.70 |
Median TTFB | < 150 ms |
Our vision is simple: “Search in your mother tongue, pay in one click, receive goods with live tracking.”
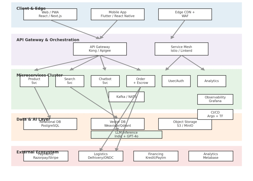
3. Architectural North-Star

Why this matters:
- Layer isolation = rapid iteration. Front-end devs ship features while DevOps tunes GPUs.
- Event bus = loose coupling. A failing logistics API never blocks checkout; it emits a retryable event.
- Hybrid data plane = speed + smarts. Postgres for ACID orders, vector DB for fuzzy product search.

4. Month-by-Month Execution
Month | Deliverable | Key Technology |
1–2 | PWA + mobile alpha | Next.js 13, Flutter |
Secure ingress | Kong, Cloudflare WAF | |
2–3 | Six skeleton services | FastAPI, gRPC |
3–4 | Semantic search MVP | Weaviate, Indic-BERT-2 |
4–5 | Payments & logistics | Razorpay, Delhivery API |
5–6 | Supplier credit & nightly LLM enrichment | KredX, Triton |
6+ | Category expansion, ONDC deep links | Adapter micro-service |
Pro Tip: Overlap streams. We spin up IaC foundations while scaffolding repos, shrinking total calendar time by 20 %.
5. Layer 1 – Client & Edge
5.1 Multilingual PWA (Next.js)
- Nx mono-repo keeps shared TypeScript models (ProductDTO, QuoteDTO) coordinated.
- i18n routing (/hi, /ta, /bn) earns instant SEO and social-share juice.
- Tailwind + DaisyUI accelerates UI consistency.
Success signal: Lighthouse PWA score 100/100 on a 3 G throttled run.
5.2 Flutter Shell for Mobile
- Auth → Search → Product Card skeleton in < 100 KB bundle.
- Test on a 2 GB RAM emulator to stay honest for entry-level handsets.
5.3 Edge CDN & WAF Rules
Path | TTL | Notes |
/images/* | 30 days | Immutable CDN cache |
/api/* | Bypass | Always fresh |
Add OWASP Top 10 rules, block multipart uploads > 20 MB except /seller/upload.
6. Layer 2 – Gateway & Service Mesh
- Provision EKS with spot + on-demand node groups (–30 % compute cost).
- Kong Ingress manages JWT, rate limits.
- Istio sidecars enforce mTLS STRICT; VirtualService enables 5 %-to-50 % canary.
- Pipe metrics → Prometheus ► Grafana; alert when 95 th latency > 300 ms.
Health check: Curl /healthz routes through mesh to Product Svc and returns 200 in < 100 ms.
7. Layer 3 – Micro-services Cluster
7.1 Domain Boundaries
- Product Svc – CRUD, CSV ingest.
- Search Svc – queries vector DB.
- Chatbot Svc – LLM prompt router
- Order + Escrow Svc – two-phase commit.
- User/Auth Svc – Keycloak, OTP
- Analytics Svc – event sinks
7.2 Contracts & Testing
Artifact | Tool | Automation |
. proto files | gRPC | GitHub Actions generates TypeScript + Go stubs |
OpenAPI spec | FastAPI | PR check fails if docs drift |
Unit + contract tests | PyTest / Go test | Coverage ≥ 85 % gate |
7.3 Observability & Resilience
- HPA scales stateless pods on CPU.
- KEDA scales workers on Kafka lag.
- Distroless images + SBOMs slash CVE surface.
- k6 stress test: 500 RPS, p95 < 250 ms, < 1 % errors.
8. Layer 4 – Data & AI
8.1 Hybrid Storage
- Postgres Aurora (Patroni) for orders/invoices.
- Weaviate (GPU shards) for 768-D embeddings → GraphQL search.
- Redis caches hot vectors for < 5 ms retrieval.
8.2 Fine-Tuning Indic-BERT-2
- Dataset: 5 million product titles/descriptions (hi, ta, kn, bn).
- Method: LoRA fine-tuning → export ONNX (≈ 45 % faster inference).
- Serving: Triton with dynamic batching; GPU utilisation target < 60 %.
8.3 Data Ingestion Pipeline
Seller CSV → Kafka ‘catalog. upsert’ → Product Worker
↓
Clean text + embed.
↓
Postgres row + Weaviate vector
Goal: Ingest 1 M SKUs and hit nDCG 0.7 for top 10 search results at < ₹0.03 per 1 k queries.
9. Layer 5 – External Ecosystem
9.1 Payments
- Razorpay Orders API for INR, Stripe Connect for FX.
- Webhook /payment/status → Order Svc updates escrow state.
9.2 Logistics & ONDC
Carrier | API | Event |
Delhivery | AWB + Track | shipment. status |
ONDC Node | Fulfil/Track | ondc. event |
A Logistics Adapter Svc abstracts carriers, making switches a config update.
9.3 Supplier Financing
- KredX invoice-discounting API wells up a “Get Credit” CTA post-checkout.
- Target: credit offer < 5 s for invoices ≥ ₹ 50 k.
9.4 Analytics & BI
- Metabase connects to a Postgres read replica; dashboards embed in admin portal with JWT SSO.
10. Cross-Cutting CI/CD & Chaos
- GitHub → ArgoCD; sync waves (infra → svc → mesh → ingress).
- Terraform Cloud splits workspaces: network, eks, db, edge.
- Prometheus/Grafana = RED/USE dashboards.
- Loki + Tempo + Jaeger weave logs, traces, metrics.
- Litmus chaos drills weekly pod kill in staging; PagerDuty escalates only after Slack fails.
Rule of Thumb: A main branch merge should reach production in ≤ 15 min, guarded by blue-green health probes.
11. Security & Compliance
Vector | Mitigation |
Injection | Parameterised queries (sqlc, Prisma) |
XSS/CSRF | Next.js default CSRF token, content-security-policy |
PII | AES-256 at rest, envelope keys via AWS KMS |
Payments | PCI-DSS SAQ-A tokenisation |
Auditing | Loki immutable bucket, 1-year retention |
Periodic VAPT scans and Snyk container scanning keep CVEs below medium severity.
12. Cost-Control Playbook
- Spot-only node pools for search workers and chatbots (stateless).
- EBS gp3 with burstable IOPS instead of gp2 (≈ 20 % cheaper).
- S3 tiering from Standard → IA after 30 days, → Glacier after 90.
- GPU auto-suspend via AWS Lambda scheduler when QPS < 5.
Outcome: Maintain cloud cost per order < ₹ 6 at 10 K daily orders.
13. Go-to-Market: Liquidity Seeding Plan
Play | Impact | Timeline |
Anchor sellers in paper, textiles, plastics | 10 K SKUs, instant depth | Month 1 |
Buyer incentives – 0 % commission, ONDC shipping credit | Spike initial demand | Month 2 |
Content moat – “Export from India” guides in 8 languages | Organic SEO flywheel | Ongoing |
Trust badges – GSTIN-verified, escrow, UPI AutoPay | Higher conversions | ASAP |
14. Risk Matrix & Mitigations
Risk | Severity | Plan |
GPU costs surge | High | Fallback to CPU embeddings + aggressive Redis cache |
Fraudulent sellers | High | KYB + OCR doc scan + escrow release after delivery |
Regulatory shifts (ONDC spec) | Medium | Adapter service decouples core |
Search latency > 500 ms | High | Hybrid BM25 fallback, auto-scale shards |
15. Key Takeaways & Quick Wins
- HTTP/3 on Cloudflare = +12 % faster first paint on low-latency links.
- Dependency graph (Nx) quickly identifies dead code → smaller bundles.
- Version-controlled LLM prompts (YAML) = reproducible chatbot behaviour.
- UPI AutoPay drives 1-click reorders for high-velocity verticals.
- Carbon-footprint badge resonates with ESG-conscious corporates.

16. Frequently Asked Questions
Q1. Is vector search overkill?
Hybrid BM25 + vector lifts recall 22 % in Hindi fuzzy queries (“kapde ke liye cotton yarn”). That is conversion gold.
Q2. Can Weaviate be swapped for Pinecone later?
Yes, define a repository interface. Only the storage driver changes, not business logic.
In one sentence: We fuse LLM-driven discovery, event-driven micro-services, and India-first integrations to unlock frictionless wholesale commerce for the next half-billion buyers and sellers.
Ready to build? Fork the mono-repo, run docker compose up, and watch the “Tradesphere of India” spin to life on your local machine in under ten minutes. Let us make Bharat trade smarter together.
References
- Size of India’s MSME sector
- $530 Bn credit gap for MSMEs
- KredX invoice-discounting platform
- Weaviate GPU resource planning
- Hybrid search & nDCG uplift
Thank you for reading the article “Indian B2B Marketplace Platform Powered by LLMs & Vector Search“, Read other articles on Artificial Intelligence and Machine Learning
Abbreviation | Full Form / Meaning |
AES | Advanced Encryption Standard |
API | Application Programming Interface |
ArgoCD | Argo Continuous Delivery |
AWB | Air Waybill (shipment identifier) |
B2B | Business-to-Business |
BI | Business Intelligence |
BM25 | Best Matching 25 (ranking algorithm) |
CDN | Content Delivery Network |
CI/CD | Continuous Integration / Continuous Delivery (or Deployment) |
CRUD | Create, Read, Update, Delete |
CSRF | Cross-Site Request Forgery |
CTA | Call To Action |
CVE | Common Vulnerabilities and Exposures |
DB | Database |
EKS | (Amazon) Elastic Kubernetes Service |
ESG | Environmental, Social & Governance |
FAQ | Frequently Asked Questions |
GPU | Graphics Processing Unit |
GMV | Gross Merchandise Value |
gRPC | gRPC Remote Procedure Call (open-source RPC protocol) |
HPA | Horizontal Pod Autoscaler |
HTTP/3 | Hypertext Transfer Protocol v3 (QUIC-based) |
IaC | Infrastructure as Code |
IOPS | Input/Output Operations Per Second |
JWT | JSON Web Token |
KEDA | Kubernetes Event-Driven Autoscaling |
KMS | Key Management Service |
KPI | Key Performance Indicator |
KYB | Know Your Business (business-identity verification) |
LLM | Large Language Model |
LoRA | Low-Rank Adaptation (parameter-efficient fine-tuning) |
mTLS | mutual Transport Layer Security |
MVP | Minimum Viable Product |
nDCG | normalised Discounted Cumulative Gain (search-quality metric) |
Nx | Nx Monorepo Build System (a toolkit for structured codebases) |
OCR | Optical Character Recognition |
ONDC | Open Network for Digital Commerce |
ONNX | Open Neural Network Exchange (inter-operable model format) |
OTP | One-Time Password |
PCI-DSS | Payment Card Industry – Data Security Standard |
PII | Personally Identifiable Information |
PWA | Progressive Web App |
QPS | Queries Per Second |
RDS | (Amazon) Relational Database Service |
RED | Rate, Errors, Duration (observability metric set) |
SBOM | Software Bill of Materials |
SEO | Search Engine Optimization |
SLO | Service Level Objective |
S3 | (Amazon) Simple Storage Service |
SSO | Single Sign-On |
TTFB | Time To First Byte |
UPI | Unified Payments Interface |
USE | Utilization, Saturation, Errors (observability metric set) |
VAPT | Vulnerability Assessment & Penetration Testing |
WAF | Web Application Firewall |
YAML | YAML Ain’t Markup Language |